Procedure for Research Ethics Review Process

Submission Procedure and Required Documents
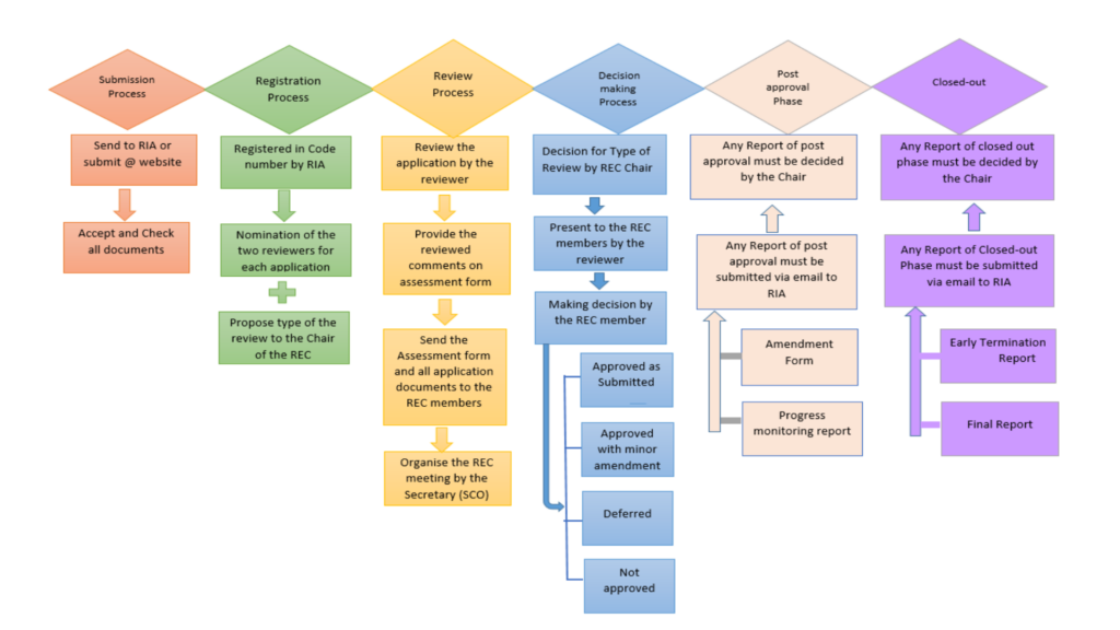
Submission Process
- Researchers who want to obtain the ethics clearance certificate can get the required application forms from the “Ethics Review” section of YCU-RI website.
- To access the required application forms, you have to register the portal (https://yri-mm.org/registration/) with user email, username and password under Research Ethics Guidelines and Application: https://yri-mm.org/rec/
- After registration of your account, you may access and see the followings
- Research Ethics Review Committee Meeting Schedule
- Research Ethics Guidelines
- Forms required to be submitted for the application
- Submission link for Research Ethics Application
- The researcher can submit an application form via the Submission link of
“Click here to Submit Applications” with the application packages mentioned above
- The research institute assistant will check whether the required documents are properly attached to the application form. If the research institute assistant finds the required document(s) has not been submitted completely yet, then the applicants will be asked to resubmit such documents as the fixed date.

